成都楼凤网论坛网址,成都群娇荟论坛报告,四川耍耍品茶网地址

001.jpg

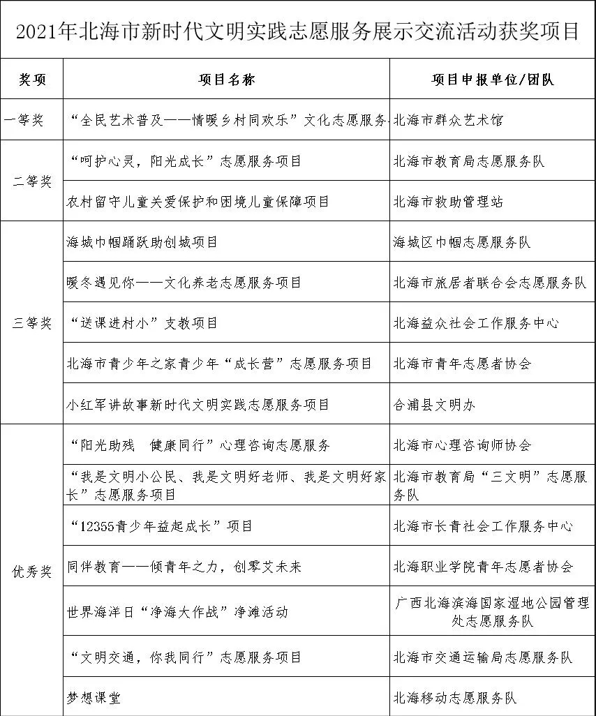
北海市举行2021年新时代文明实践志愿服务展示交流活动

发表时间:2021-09-18    来源:北海市文明办

16日上午,我市2021年新时代文明实践志愿服务展示交流活动在海城区新时代文明实践中心举行。各县区以及60多个市直单位志愿服务负责人、志愿服务组织和15个项目代表共100余人参加。

 

本次展示交流活动学习气氛浓厚,项目内容丰富多样。15个项目代表分别通过PPT演示充分展示志愿服务项目,评委针对项目服务内容现场提问,经过现场评分,最终评选出项目一等奖1个,二等奖2个,三等奖5个,优秀奖7个。通过展示活动,为我市志愿服务者提供了学习交流机会,进一步促进了我市志愿服务工作。

 

本次活动由市委宣传部主办,北海市精神文明建设委员会办公室、北海市民政局、共青团北海市委员会、北海市妇女联合会、北海市志愿服务会联合承办,北海市青年志愿者协会协办。

责任编辑:返回顶部